日前,91成人
、超分子结构与材料国家重点实验室刘小孔教授研究团队在超分子聚合物网络和可循环聚合物材料领域取得重要进展,该研究成果以“Ultrastable, Superrobust, and Recyclable Supramolecular Polymer Networks”为题在线发表于《德国应用化学》(Angewandte Chemie International Edition,2024, e202318434)。
自20世纪70年代超分子化学的概念诞生以来,分子与分子之间基于非共价键的超分子组装已经成为创制跨尺度新物质与新材料的重要手段,跨越了从微纳米尺度的分子组装体到宏观尺度的超分子聚合物材料。超分子聚合物网络(supramolecular polymer networks,SPNs)是共价聚合物基于非共价键组装/交联所形成的三维聚合物网络。得益于动态可逆的非共价键,SPNs因网络可重构特性具有可重复加工、可修复、刺激响应等独特功能。因此,SPNs在可循环利用及智能材料领域展现出巨大的应用潜力。然而,非共价键的环境(温度、水、溶剂)敏感性使SPNs表现出较差的稳定性(如热稳定性、耐水性、耐溶剂性等),极大地限制了SPNs作为超分子聚合物材料的实际应用。所以,解决SPNs稳定性差的问题是超分子化学领域的重要难题。
普通SPN和基于NCoN的超稳定SPN对比

针对上述难题,91成人
刘小孔教授课题组提出了“非共价协同网络(noncovalent cooperative network, NCoN)”的概念,利用非共价键的多重协同效应构筑了兼具超高稳定性与卓越力学性能的超分子聚合物网络。与具有特定键能的共价键不同,非共价键的键能受键长、键角等参数影响,具有多重协同性。因此,通过增加非共价键作用位点的数目并优化作用位点之间的空间匹配度,可显著增强非共价键的平均键能,产生“1+1>2”的效果。根据上述原理,作者合成了以柔性烷基链为间隔基的含多个氢键位点的氢键链段,该氢键链段因高度柔顺性可组装形成致密有序的高密度氢键阵列,进而显著增强了氢键的协同性和平均键能。依此形成的SPN被称为“非共价协同网络(NCoN)”,表现出类似共价交联网络的稳定性,同时又保持了超分子网络的动态可逆性。所得到的超分子弹性体不但具有极佳的耐热、耐水和耐溶剂性,并具有与蜘蛛丝相当的真实断裂应力和超越蜘蛛丝的超高断裂韧性。同时,在高极性溶剂中加热到阈值温度,这一超分子弹性体的动态可逆性可按需激活,从而实现了重复加工与循环利用。
SPN的设计与制备

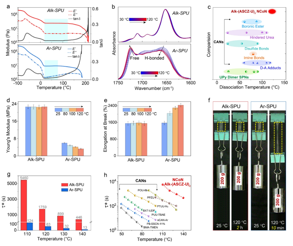
为了构建NCoN,作者合成了一种聚氨酯聚合物Alk-SPU,其硬段(Alk-(ASCZ-U)2)由两个酰基氨基脲(ASCZ)和两个氨基甲酸酯(urethane,U)基团通过高度柔性的线性烷基间隔基连接形成。作为对比,作者还合成了ASCZ基团之间的间隔基为刚性苯环的聚合物Ar-SPU。
SPU的微观结构及力学性能

作者借助密度泛函理论、全原子模拟、傅里叶变换红外光谱和小角x射线散射等手段分析了两种SPNs的结构和氢键的形成情况,结果表明:由于空间位阻大,Ar-SPU硬段形成的氢键数目较少、平均键能较低;Alk-(ASCZ-U)2硬段因高柔顺性形成了数目更多、平均键能更大的氢键。这些氢键紧密聚集成氢键阵列,形成了NCoN,显著增强了氢键的多重协同性。Alk-SPU具有卓越的力学性能,其真实断裂应力高达1.1 GPa,与典型蛛丝(0.8~1.5 GPa)相当,其断裂韧性高达405.5 MJ m-3,超越了韧性最大的蜘蛛丝。
SPU的热稳定性

得益于NCoN中氢键的多重协同性,Alk-SPU表现出极佳的热稳定性,其解离温度高达120 °C,远远高于基于UPy氢键二聚体形成的SPNs的解离温度(最高报道值为80 °C),同时也高于典型的动态共价网络(CANs,如基于DA键形成的CANs)。即使在加热到120 °C的高温下,Alk-SPU弹性体的杨氏模量和断裂伸长率几乎没有下降,因此在高温下仍然呈现出优异的抗蠕变性。
SPU的耐水性、耐溶剂性与可循环性

Alk-SPU具有极佳的耐水性,在水中浸泡24小时后,其力学性能几乎保持不变。同时,Alk-SPU具有类似共价交联网络的耐溶剂性,在高极性溶剂(如DMSO)中浸泡30天或在100 °C高极性溶剂中浸泡均不溶解,且可在干燥后恢复其力学性能。Alk-SPU可溶解在>120 °C的高极性溶剂中,进而实现重塑和循环利用。
SPU的应用展示

作者利用Alk-SPU和Ar-SPU在有机溶剂中溶胀比的差异,制备了对溶剂具有刺激响应行为的双层驱动器。同时,由于Alk-SPU和Ar-SPU在高极性溶剂中溶解性的差异,所制备的溶剂响应型驱动器可以实现Alk-SPU和Ar-SPU的分离和回收。
总结:作者通过增加氢键位点,降低多氢键基团的空间位阻,优化氢键的多重协同性,构建了具有类似共价交联网络稳定性、同时保持SPN动态可逆性的非共价协同网络(noncovalent cooperative network, NCoN),开发了兼具超高稳定性和卓越力学性能的可循环超分子弹性体。这项工作利用非共价键自身的多重协同性解决了基于非共价键的超分子聚合物网络稳定性差的难题;提出了使非共价交联表现出共价交联效应的新见解;打破了人们对超分子体系稳定性(热稳定性、耐水性、耐溶剂性等)差的传统共识;为开发兼具高稳定性和优异力学性能的可循环聚合物材料开辟了新思路与新方法。
以上研究工作得到了国家重点研发计划、国家自然科学基金等项目的支持。91成人
刘小孔教授为论文的唯一通讯作者。
文章链接://onlinelibrary.wiley.com/doi/10.1002/anie.202318434
刘小孔教授及课题组简介:国家级“四青”人才,第十三届全国青联委员,国家重点研发计划项目课题负责人,吉林省化学会理事。2017年3月起在超分子结构与材料国家重点实验室任教授、博士生导师;主要从事超分子聚合物材料、柔性电子材料与器件、可循环回收聚合物材料等方面的研究。相关成果在Adv. Mater.,Angewandte Chemie,CCS Chemistry,ACS Nano等高水平学术期刊发表,并多次被C&En,MRS Bulletin等杂志专题报道;任Supramolecular Materials杂志编委,Chinese Chemical Letters,Chinese Journal of Chemistry等杂志青年编委。
刘小孔教授课题组面向世界科技前沿与国家重大需求,围绕超分子聚合物材料开展研究,发展基于超分子非共价作用及动态共价化学的聚合物制备新策略,开展“化学结构-材料性能-功能应用-器件构筑”的一体化、交叉式科学研究,主要研究兴趣包括:高性能可循环可降解聚合物材料,可拉伸导电材料及柔性电子器件,聚合物基固态锂电池及自清洁涂层材料等,旨在实现从前沿基础研究与应用技术研发到产业转移转化的跨越。
课题组常年招收博士生及博士后,欢迎交流合作,感兴趣的同学和企业可联系: [email protected]